HOME
PEOPLE
Team
Catalina
Opportunities
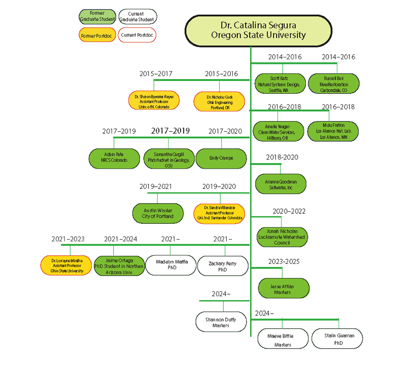
Alumni
Collaborators
RESEARCH
Scope
Disturbance in Forested Catchments
Runoff Generation and Tracers
Geomorphology and Stream Ecology
Stream water temperature
PUBLICATIONS
PRESS
http://blogs.oregonstate.edu/spectrometer/2016/01/22/dual-career-hiring-a-win-win-for-physics-and-forestry/